作者:山之巅小编 日期:2021.7.8
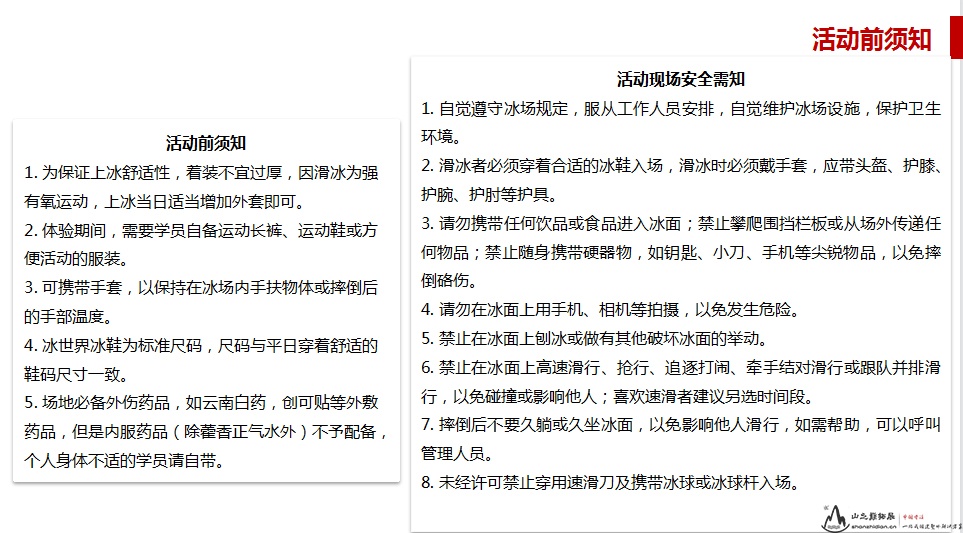
北京团建——“夏日冰爽”趣味运动会团建方案。在夏日炎炎的季节里,如何选择团建方案呢?北京山之巅团建将带您来一场“夏日冰爽”的趣味运动会团建活动。夏日与冰场简直不要太配!1860平米的国际标准冰场场地,18℃恒温的清凉感受,15人一组的硬核团队。超炫的冰上PK大战,点燃团队激情、激发团队协作核动力,培养团队默契,运动会是以趣味性为主,让员工嗨起来!夏日超Cool冰凉团建,就选“夏日冰爽”趣味运动会。

















夏日冰爽”趣味运动会考验的是团队协作能力与团队默契力,在体验过一系列的项目过后,团队里的成员们更加团结、更加默契。每个成员都兴致昂扬,激情满满;不仅收获了新的技能,还放松了身心的疲劳,一次超值的夏日团建。






















山之巅团建24小时热线电话: 座机:4001550206/吴经理:13366240803(微信同步)
扫一扫二维码,了解更多
全国咨询热线
400-155-0206
地址:北京市亦庄经济技术开发区合生世界村H5-803
服务热线:13366240803咨询热线:400-155-0206
邮箱:shanzhidian66@126.com
北京山之巅体育文化发展有限公司 Copyright 2010-2023 京ICP备18010302号-2




